为深入学习贯彻习近平总书记关于加强和改进人民信访工作的重要思想,坚持和发展“枫桥经验”,牢固树立以人民为中心的发展思想,严格落实信访工作责任,扎实开展领导干部接访下访工作,依法及时就地解决群众合理诉求,维护全市经济社会大局和谐稳定,根据市委、市政府的安排部署,现就巴彦淖尔市2026年2月24日--2月28日市级领导干部接访安排公示如下:
一、接访地点
巴彦淖尔市临河区新华街与金沙路交叉口东巴彦淖尔市信访局办公楼1楼
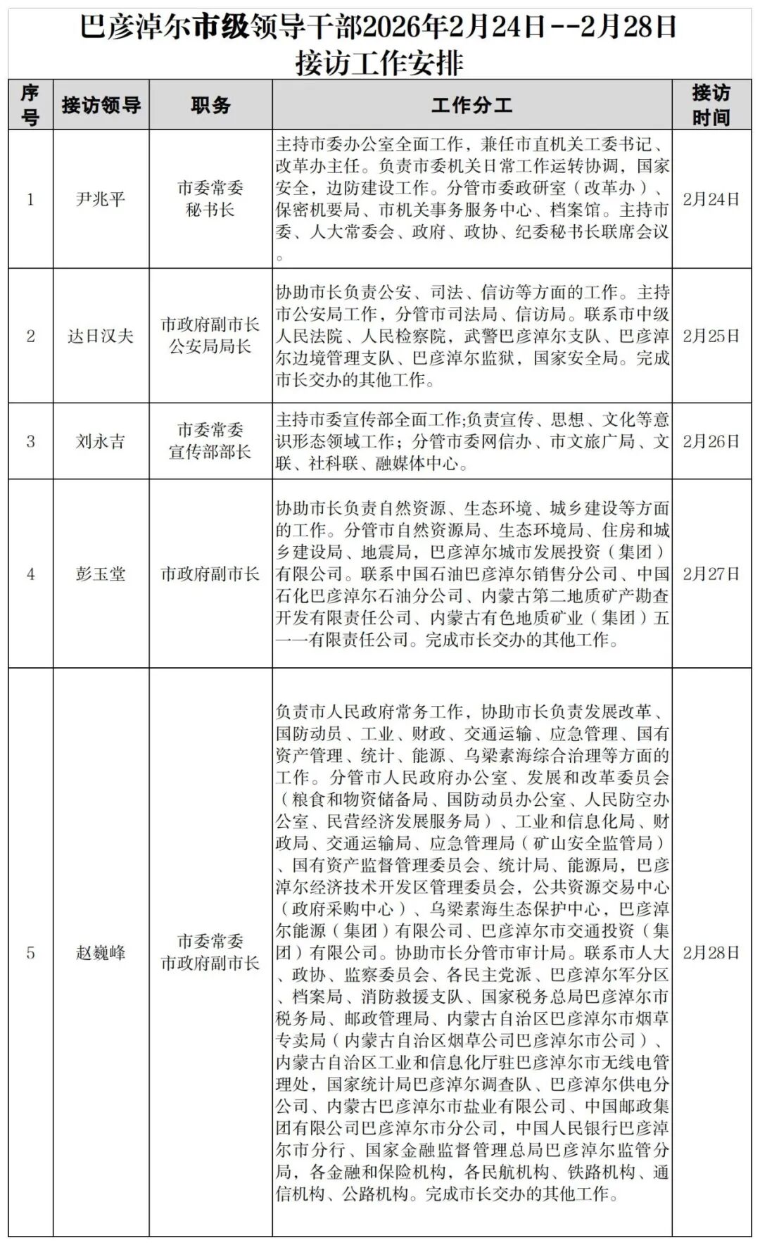
二、市级领导干部接访安排表

注:接访日程安排为初步计划时间,如因临时公务活动或其他工作安排不能在计划时间内接访,以当天调整安排为准。